发布日期:2026-02-02 15:52:00 来源:济南城市建设集团
2025年是全国产业园区从“增量扩张”向“存量提质”转型的关键之年,也是山东贯月科创投资集团有限公司实现跨越式发展的一年。贯月科创集团按照“146+N”经营战略,强化精细化产城生态运营能力,在2025年交出了一份亮眼答卷,年度招商签约总规模位列济南市第一位,并荣获三项全国性行业殊荣,品牌影响力跻身全国前20强。
跻身全国产城运营
2025年12月,在广州举行的“2025产业园区创新发展大会”上,贯月科创集团凭借卓越的综合运营能力,被上海亿翰智库研究院评选为“2025全国产业园区「产城生态运营商品牌影响力」TOP30”第18名。

在亿翰智库的“品牌-规模-能力-模式”四维评价体系中,贯月科创集团提出的“资源+资产+资本”三资融合模式获得高度认可,在行业空置率普遍走高的背景下,为地方国企向专业化运营转型提供了可复制、可推广的示范样本。
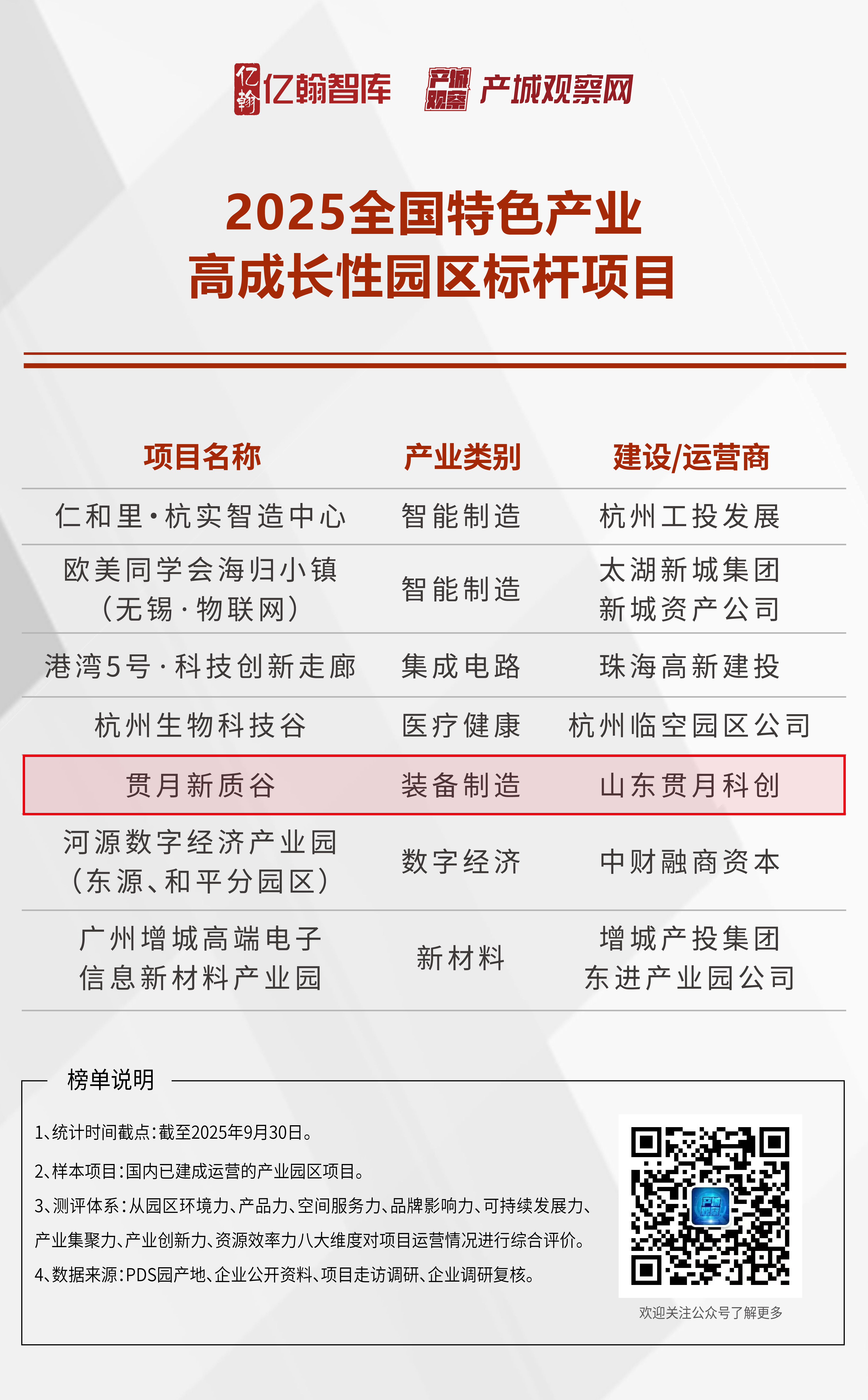
标杆园区挺进“全国10强”
品牌影响力的根基在于项目价值。2025年,贯月科创旗下两大园区通过差异化定位与精准招商,从全国数千个参评项目中脱颖而出。

济南科创城数字科技产业园荣获“2025全国优秀产业园区项目10强(城市产业高地类)”。继该园区取得“2024年度济南产业园招商冠军”后,2025年依然保持强劲势头,作为中科院济南科创城核心项目,推行“交付即投产”模式,已吸引超过70%的高新技术企业入园。

贯月新质谷荣获“2025全国特色产业高成长性园区标杆项目”。通过盘活存量土地,聚焦智能制造与高端装备,成功赋能城市更新,为区域新质生产力的培育注入强劲动能。
招商签约规模居济南榜首
2025年,园区招商团队紧紧依靠贯月科创集团的品牌影响、平台协同和资源赋能,坚持不懈,用活“立体化招商”模式,并以“链式招商”与“基金招商”双轮驱动,在园区“浅池子市场”中成功服务了一批高质量、有前瞻性的产业项目入园,推动招商业绩实现逆势增长。
根据权威第三方机构统计数据显示,2025年,贯月科创集团旗下三大园区招商规模均进入济南产业园区招商前十强,集团年度标准厂房签约总规模位列济南市第一位。无论是在链主企业招引、产学研协作还是在主导产业集聚、市场形象塑造上,均取得新的积累与突破。

目前,三大园区的产业招商成绩显著、优质企业纷至沓来,园区已成为区域内创新创业的新高地、项目招引的强磁场。集团重点发展的新一代信息技术、先进材料、新能源等产业集群已初具规模,初步实现了新质生产力产业集聚效应。
做区域经济高质量发展的强大引擎
截至2025年底,贯月科创集团已投资落地三大产业园,总建筑面积突破100万平方米。通过“空间载体+战新产业+资本纽带+运营服务”的多维融合发展,贯月科创集团已成功培育两家国家高新技术企业,实现了从“建产业园”向“育产业生态”的华丽转身。

下一步,贯月科创集团将继续深度融入济南“13+34”产业链布局,以“中国领先的产业生态综合运营商”为目标,以人工智能和绿色技术为两翼,不断锤炼产业运营硬实力,在产城融合的新征程上作出新的更大贡献。